德云社进老赖黑名单 广德楼戏园正常演出
新京报
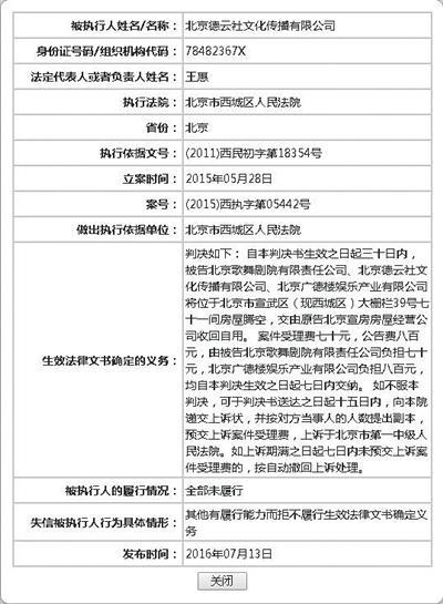
最高法中国执行信息公开网显示德云社被列入失信被执行人名单
昨日,广德楼戏园外张贴着有郭德纲照片的海报
新京报讯(文/左燕燕)因拒不履行从北京广德楼戏园搬出的法院判决,德云社于今年7月13日被列入最高人民法院的失信被执行人名单,成了“老赖”。
新京报记者昨日上午了解到,德云社至今未从该名单中删除,当天广德楼戏园售票演出一切正常。截至昨晚10时,德云社方面未就此事做出回应。
最高法“老赖”名单有德云社
昨日下午,记者登录最高人民法院相关网站查询,发现北京德云社文化传播有限公司(以下简称“北京德云社”)出现在法院公示的失信被执行人名单中。
输入“北京德云社”几个关键字,能看到西城法院发布的页面信息显示,“自本判决书生效之日起30日内,被告北京歌舞剧院有限责任公司、北京德云社文化传播有限公司、北京广德楼娱乐产业有限公司将位于北京市宣武区(现西城区)大栅栏39号71间房屋腾空,交由原告收回自用。”
在该判决的“被执行人的履行情况”一栏中,显示为“全部未履行”;而在“失信被执行人行为具体情形”一栏中,显示是“其他有履行能力而拒不履行生效法律文书确定义务”。发布时间在今年7月13日。
西城区大栅栏39号即广德楼戏园,是德云社的六家固定演出剧场之一。据德云社官网介绍,新中国成立后,广德楼由戏园改成“北京曲艺厅”。自2011年5月1日起,北京德云社青年相声队在广德楼戏园进行常规演出。
按照判决的描述,北京德云社被判搬离位于北京市西城区(原宣武区)大栅栏39号的广德楼戏园,但却拒不履行,因此被列为“失信”。
昨天下午,记者电话和短信联系德云社发言人王海[微博]了解此事,未获回应。截至昨晚10时,德云社方面并未就此事做出回应。
德云社被判交还涉案房屋
查询中国裁判文书网发现,2013年北京宣房房屋经营公司(以下简称“宣房公司”)和北京歌舞剧院有限责任公司(以下简称“北歌公司”)财产纠纷中,提及此事。
该案中,宣房公司诉称,从2000年起,自己拥有大栅栏39号71间公房的经营管理权。由北歌公司经营、销售商品,并出租给北京德云社进行商业演出,以及由北歌公司提供给其出资、注册的广德楼公司进行办公。宣房公司要求支付2011年1月1日至2012年12月31日的房屋使用费。
北歌公司辩称,涉案房屋由其前身北京曲艺团在建国初期建设、修缮并使用至今,宣房公司从未行使过房屋管理者的权利和义务,双方未签订公房租赁协议,并否认将房屋出租给德云社。
法院最后判决,北歌公司占有使用涉案房屋,应向宣房公司支付房屋使用费155万余元。北歌公司、北京德云社、北京广德楼娱乐产业有限公司将涉案房屋腾空,交由宣房公司收回自用。
■ 探访
广德楼戏园工作人员称演出未受影响
昨日下午3时许,记者来到位于西城区大栅栏39号广德楼戏园,门前一侧红色木牌上,标注“清嘉庆元年一七九六”,正中间贴着德云社的红色海报。
据德云社官网介绍,该戏园大约兴建于清代(清嘉庆元年),是京城最著名、最古老的戏园老字号,拥有200多个软椅,楼上楼下共有10个豪华包厢。
穿过一层紫砂壶的店面,能看到“德云社相声大会”的招牌,红色幕帐下合上的双扇木质大门,走到门前,还能听见里面的相声表演和说话的声音。
门前一侧贴有座位示意图,另一侧贴有演出信息,显示的演出时间为下午场14时,晚场19时票价100元至120元不等。
前台只有一位中年男性工作人员,坐在售票处的位置上,插着耳机,记者以观众身份询问,“里面有说话声音,下午场是已经开始了么?要看只能等到晚场么?”该工作人员戴着耳机,全程没有抬头,只是低声回应道,“嗯,是的。”
记者随后以观众身份致电广德楼戏园,询问售票和演出是否一切正常?法院公布的判决书和失信名单是否影响德云社在广德楼戏园的演出?工作人员回复称,戏园一切正常,未收到通知,也没有受到影响。
昨日晚间,查询德云社官网还可以看到,广德楼的演出计划已经排至9月11日。
■ 律师说法
失信“黑名单”并非永久性
北京康达律师事务所律师韩骁表示,“老赖”,一般是指在民商领域中的一类债务人,其拥有偿还到期债务的能力,但是基于某种原因拒不偿还全部或部分债务。主观上,“老赖”有故意拖延履行债务的恶意;客观上拒不履行到期债务。实际上,老赖是一种社会俗称,官方叫法为“失信被执行人”。
依据《最高人民法院关于公布失信被执行人名单信息的若干规定》第一条规定:被执行人具有履行能力而不履行生效法律文书确定的义务,并具有无正当理由拒不履行执行和解协议的;或其他有履行能力而拒不履行生效法律文书确定义务的情形,人民法院应当将其纳入失信被执行人名单,依法对其进行信用惩戒。
不过失信“黑名单”也并非永久性的,根据规定,当失信被执行人全部履行了生效法律文书确定的义务、与申请执行人达成执行和解协议并经申请执行人确认履行完毕或者人民法院依法裁定终结执行,具有上述情形之一的,人民法院便会将其有关信息从失信被执行人名单库中删除。
郭德纲[微博]或被限制高消费
韩骁表示,依据《最高人民法院关于限制被执行人高消费及有关消费的若干规定》第一条:被执行人未按执行通知书指定的期间履行生效法律文书确定的给付义务的,人民法院可以采取限制消费措施,限制其高消费及非生活或者经营必需的有关消费。
包括乘坐交通工具时,选择飞机、列车软卧、轮船二等以上舱位;在星级以上宾馆、酒店、夜总会、高尔夫球场等场所进行高消费;购买不动产或者新建、扩建、高档装修房屋;租赁高档写字楼、宾馆、公寓等场所办公;购买非经营必需车辆;旅游、度假;子女就读高收费私立学校等9类消费行为。
被执行人为单位的,被采取限制消费措施后,被执行人及其法定代表人、主要负责人、影响债务履行的直接责任人员、实际控制人不得实施前款规定的行为。因私消费以个人财产实施前款规定行为的,可以向执行法院提出申请。执行法院审查属实的,应予准许。
因此郭德纲作为德云社的实际控制人、王惠作为德云社的法定代表人将有可能被限制如上消费。