新浪娱乐 星闻资讯

麻辣烫侵犯张亮肖像权 被判公开赔礼道歉

新浪娱乐

关注
摘要: 北京市房山区人民法院就艺人张亮肖像被某麻辣烫餐饮店擅用一案宣判,判决该餐饮店经营者侵犯了张亮的肖像权,需公开赔礼道歉。

新浪娱乐讯 5月13日,据张亮[微博]工作室微博公布消息,称北京市房山区人民法院就艺人张亮肖像被某麻辣烫餐饮店擅用一案宣判,判决该餐饮店经营者侵犯了张亮的肖像权,并向张亮公开赔礼道歉。

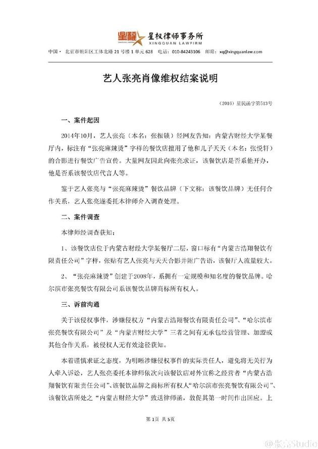
张亮工作室在微博贴出结案说明。2014年10月,张亮经网友告知:一大学某餐厅内标注“张亮麻辣烫”字样的餐饮店擅用张亮和儿子天天的合影进行餐饮广告宣传。随后,张亮方将涉嫌侵权方诉至北京市房山区人民法院。2015年12月,房山法院判定该餐饮店的经营者构成对艺人张亮肖像权的侵犯,判决相关公司向张亮公开赔礼道歉。2016年4月23日,该公司在报刊上公开道歉。

同时,张亮工作室也发布郑重声明称,相关麻辣烫餐饮品牌非艺人张亮创建,艺人张亮亦与该品牌无任何商业代言合作关系。(实习生Rachel/文)

加载中...