歌手张咪合同纠纷案败诉 二审维持原判
新浪娱乐
张咪
11张法院判决书
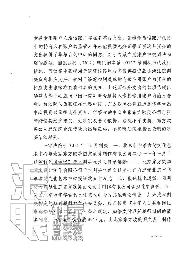
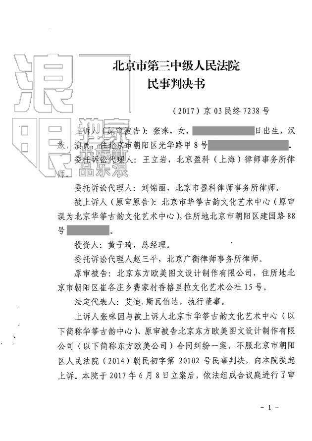
新浪娱乐讯 近日,北京三中院审理了上诉人张咪[微博]、被上诉人北京市华筝古韵文化艺术中心及总经理黄子琦的合同纠纷一案,认为一审法院判决认定事实及适用法律均无不当,应予维持。二审案件受理费由张咪承担,此次判决为终审判决。
事件回顾:张咪涉嫌诈骗投资 其间曾反告对方侵犯名誉
2010年,张咪及其东方欧美公司号称将制作《中国一夜》舞台剧,齐丽英与北京市华筝古韵文化艺术中心分别为此项目投资了50万元和100万元人民币。然而张咪并未按照预演时间进行排练,而且东方欧美公司还被发现并不具备举办营业性涉外演出的资质。但张咪拒绝返还投资,齐丽英和华筝古韵文化艺术中心负责人黄子琦在机场拦截张咪,随后两人报警,张咪被公安机关带走,也揭开了这场合同纠纷的序幕。
这场张咪涉嫌诈骗的案件还没开审,张咪却先发制人,率先起诉华筝古韵、黄子琦、齐丽英侵犯名誉权,希望得到250万赔偿,2013年9月,法院认定,齐丽英在此事件中言论基本属实,未超出必要限度,不构成对侵权;法院认定黄子琦侵权,判决其道歉并赔偿张咪2.5万元。宣判后,张咪召开新闻发布会,对记者做出胜利的手势,但其实,合同纠纷案才是这起风波的主案,一切才刚刚开始。
齐丽英担任原告的案件,早在2013年5月就已获得法院一审判决,东方欧美公司返还齐丽英88.3万余元,张咪就其中的76.6万余元承担连带责任的判决。但法院登报公告三个月,张咪公司无人到庭,缺席审判。2014年5月至中级人民法院终审判决维持原判,7日内必须返还,但张咪一直拒不返还,法院进行了强制执行,拍卖张咪的房产。
而黄子琦及其公司在起诉张咪的案件中遭遇了不少波折,该案立案于2011年8月,直到2013年,警方才给出不予立案通知书。随后,黄子琦转合同纠纷起诉张咪。2016年底终获法院判决,被告东方欧美公司及张咪败诉,返还原告投资款50万元的同时,还要赔偿原告经济损失102521元。
时隔良久,今年8月18日,北京三中院的最新民事判决书上写道,“二审中,双方均未提交新证据,本院查明的事实与一审法院查明的事实一致……综上所述,张咪的上诉请求不能成立,应予驳回,一审法院判决认定事实及适用法律均无不当,应予维持。依照《中国人民共和国民事诉讼法》第一百七十条第一项规定,判决如下:驳回上诉,维持原判。二审案件受理费8800元,由张咪承担。本判决为终审判决。”
(何小沁/文)









