新浪娱乐

李若彤、章小蕙、明道,致歉!

每日新闻摘录

关注

近日,“优思益”产品因被央视曝光假澳洲进口已全网下架,多位明星、主播曾带货相关产品。

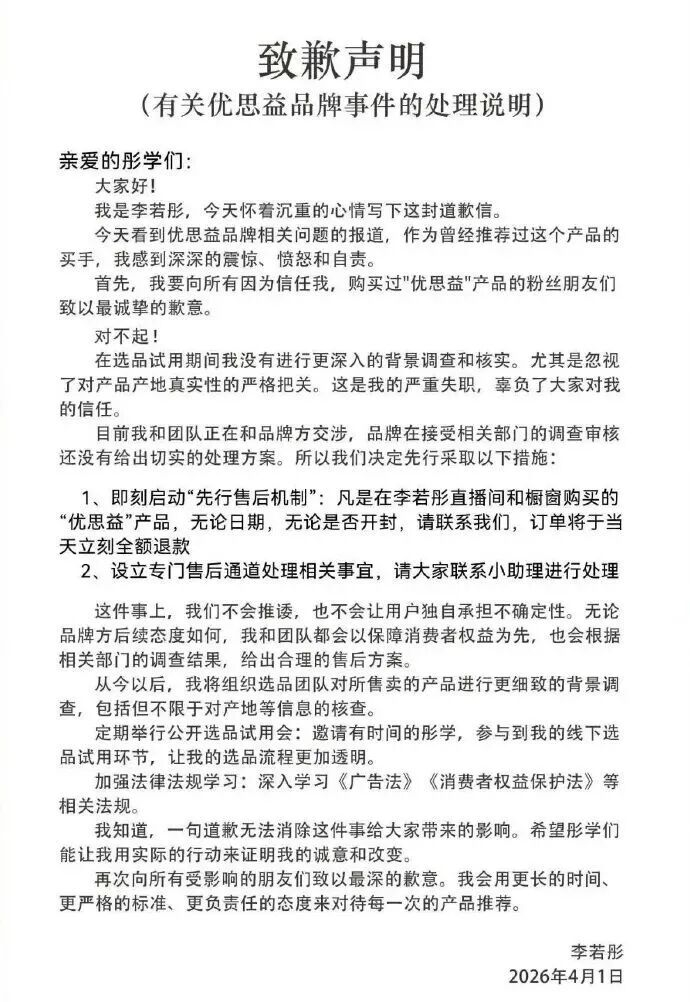
4月1日,据媒体报道,李若彤直播间官微“彤享会”发布致歉声明,“李若彤专属小助理”随后也在朋友圈发布该声明。该声明称:在选品试用期间我没有进行更深入的背景调查和核实。尤其是忽视了对产品产地真实性的严格把关。这是我的严重失职,辜负了大家对我的信任。

李若彤表示,即刻启动“先行售后机制”:凡是在李若彤直播间和橱窗购买的“优思益”产品,无论日期,无论是否开封,请联系我们,订单将于当天立刻全额退款。

4月1日,章小蕙通过其公司账号“玫瑰是玫瑰”发布正式声明致歉,其个人企微“章大蕙”也转发该声明。声明表示,自1日早上“Youthit优思益”品牌事件曝光后,首先郑重向大家致歉,辜负了大家信任,对此深感愧疚。玫瑰的消费者可自本公告发布起15个工作日内联系购买平台的官方客服,玫瑰都将以“先行赔付”的形式于订单核实后的7个工作日内,针对所有通过玫瑰全渠道下单的用户给出退款处理。

4月1日,演员明道发布关于优思益品牌事件的公告说明,表示自己与团队已关注到关于“YouthIt优思益”的相关报道,“首先对支持我信任我而购买该品牌的消费者郑重道歉,我们会第一时间负责和解决。”

相关消费者可自公告发布之日起30个工作日内联系直播小助理,其直播间会以“先行赔付”的形式向相关消费者予以退款处理,“预计将于相关订单信息核实后7个工作日内完成退款。”

明道方面也提到,接下来一个月,将重新审核所有已合作品牌,“未来也会用更严格的标准对待每一次的产品推荐,随时欢迎大家监督和指正。”

加载中...